终止委托是指当一方决定不再继续时进行的操作。此过程需要双方的共同同意。要发起终止请求,请点击“三条横线”按钮并按照步骤操作。
目录
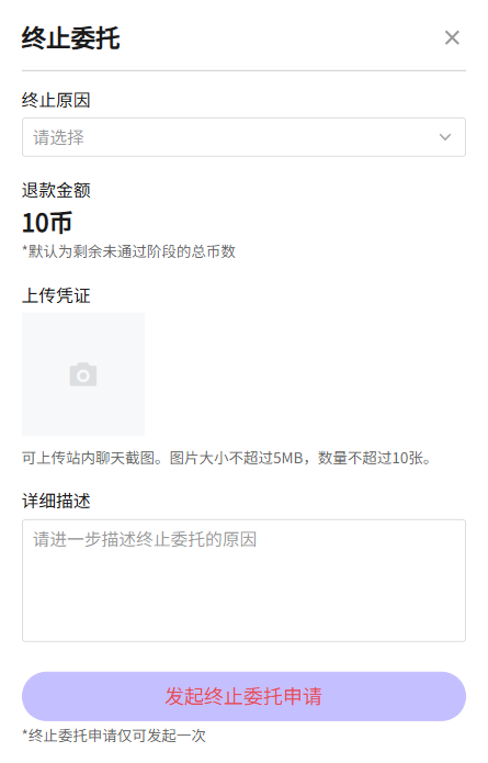
发起终止请求

提供终止的原因,上传相关支持证据,并附上详细的说明。

请注意,终止流程只能发起一次。如果请求被拒绝,双方将无法再次发起此流程。

如果对方同意关闭委托会发生什么?

终止流程只能发起一次。如果请求被拒绝,双方将无法再次尝试终止,且该选项会被禁用(显示为灰色)。

如果接收方同意终止,未完成阶段的剩余款项将在7天的冻结期后退还给客户。
如果对方拒绝会发生什么?
如果终止请求被拒绝,有以下两种选择:
- 按照原计划继续委托流程。
- 联系引力圈支持团队进行调解。
委托的状态将在相应的工作区中更新,以反映最终结果。

注意:终止流程只能发起一次。一旦做出决定,三条横线按钮将被禁用,防止进一步尝试。